Kisa_Artist2:↑该帖子部分内容原已发布在技术交流区 但是本人号丢了(Kisa_Artist)...哭 改不了贴名之类的
故干脆重写发在灌水区了
如觉得被刷屏了请见谅
这个脚本已经到v2.3版本啦
以下是解释
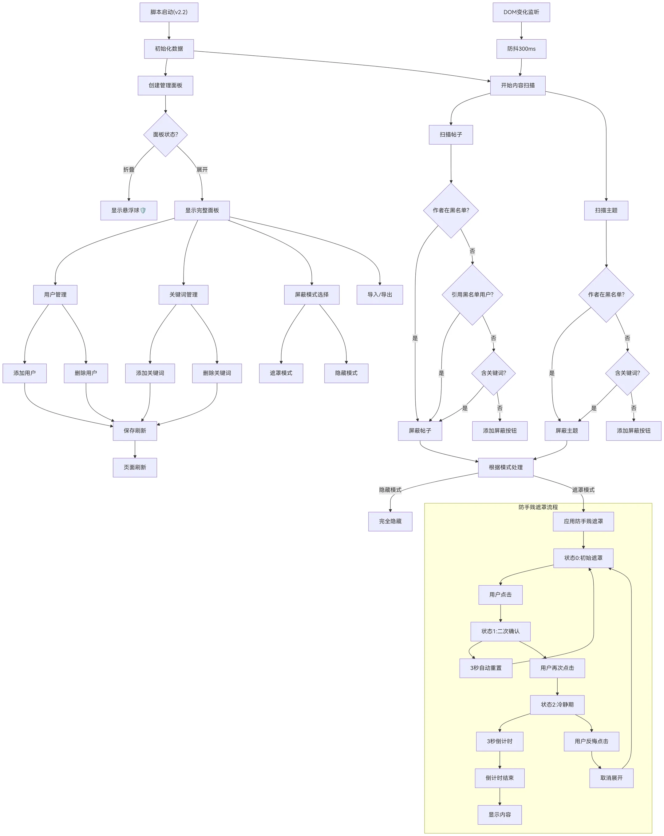
Mirror chromaso Forum Block Pro (v2.3 深度强化版)
一个专为 M 系镜像论坛(mirror.chromaso.net) 打造的深度屏蔽扩展脚本。不仅能过滤不想看的人和XP,减少人身攻击伤害,更能守护你的冲浪心情。
🚀 v2.3 更新:小说标签(Tag)精准过滤
- 🏷️ 全自动标签比对:
- 现在脚本会将您设定的 “屏蔽词” 与小说贴下方的 标签 (#Tag) 进行实时比对。
- 精准避雷:如果您讨厌某种 XP,只需将其加入屏蔽词(如“黄金”、“重口”),列表页中带有
(TAG符号):黄金或 重口
标签的小说将直接被拦截。 - 全方位扫描:屏蔽逻辑已覆盖:标题文字 + 所有话题标签 + 正文内容
✨ v2.2 核心特性(2.3包含)
- 🚫 深度引用屏蔽:不仅屏蔽该用户的发言,连同引用了该用户的楼层以及被该用户引用的内容一并拦截,彻底切断负面信息流。
- 🛡️ 双重屏蔽机制:
- 用户屏蔽:在用户名旁一键拉黑作者。
- 屏蔽词过滤:自定义屏蔽词(XP、引战、雷点),标题或内容命中即自动处理。
- 🎭 屏蔽模式切换:
- 隐藏模式:内容完全消失,不留痕迹。
- 遮罩模式:保留骨架并提示屏蔽原因,支持交互式查看。
- 🧘 冷静期决策系统 (Anti-Impulse):
- 二次确认:点击展开时触发红色预警,防止好奇心导致的“手滑”。
- 3秒倒计时:进入蓝色的“冷静加载期”,并伴有温馨心理提示。
- 主体化反悔机制:在倒计时结束前,提供醒目的 (点击此处反悔) 按钮,给理智留出退路。
- 📌 全功能管理面板:支持分类管理、折叠显示以及配置的一键导入/导出。
🛠️ 安装方法
- 安装插件:首先在浏览器安装 Tampermonkey 或 Violentmonkey。
- 安装脚本:点击下方链接进入安装页面:
(greasyfork) https://greasyfork.org/zh-CN/scripts/561604-m%E7%B3%BB%E9%95%9C%E5%83%8F%E7%AB%99%E6%89%A9%E5%B1%95-%E5%B1%8F%E8%94%BD%E5%8A%9F%E8%83%BD-decision-friction - 开始使用:刷新论坛页面,右上角会出现 “🛡️” 盾牌图标。
📌 使用说明
1. 屏蔽操作
- 用户:在楼层作者名旁点击
。 - 关键词:点击面板 -> 切换到
标签 -> 输入内容并点击
。
2. 管理与保存
- 面板内点击红色
移除屏蔽项。 - 注意:修改设置后需点击
按钮使配置生效。
3. 冷静期逻辑
当您在遮罩模式下点击查看时:- 第一击:变红提醒,3秒不操作会自动重置(防止误触)。
- 第二击:进入倒计时。此时您可以阅读提示语,若决定不看,直接点击蓝色的反悔区域即可。
小说区过滤例子

【中立声明】
本人无意介入任何现存争端和“历史”争端
本脚本仅作为个人信息过滤工具。其初衷并非“针对”特定作者或性癖(XP),而是通过标签筛选实现“各取所需、互不打扰”。
我们主张:创作者拥有绝对的创作自由,而读者也应拥有自主的选择权。 屏蔽是为了更和谐的共存,通过减少非受众群体与敏感内容的非自愿接触,可有效降低潜在的人身攻击与网络暴力风险。让创作者专注于创作,让读者留在舒适区,共同维护舒适的社区环境。
同时在社区交流灌水中亦是如此 通过主动屏蔽引战或令人不适的话题,用户可以跳过无意义的口水战,将精力集中在友好的互动中。屏蔽并非逃避沟通,而是一种更理智的情绪管理方式——既然无法达成共识,不如相忘于江湖。这不仅是保护交流者的心情,更是对创作者和社区秩序的一种长远保护。